近日,北京市教育委员会公布“北京市教育大数据创新应用优秀案例”,Beat365案例“打造大数据育人新载体,推进精准思政赋能”成功入选,位列第二。
北京市教育大数据创新应用优秀案例评选活动由北京市教育委员会主办,坚持“应用为王,服务至上”原则,总结凝练一批教育大数据典型应用场景,在全市范围示范推广。经单位申报、区级推荐、专家评审等环节,选出37个教育大数据创新应用案例,其中高校案例6个。

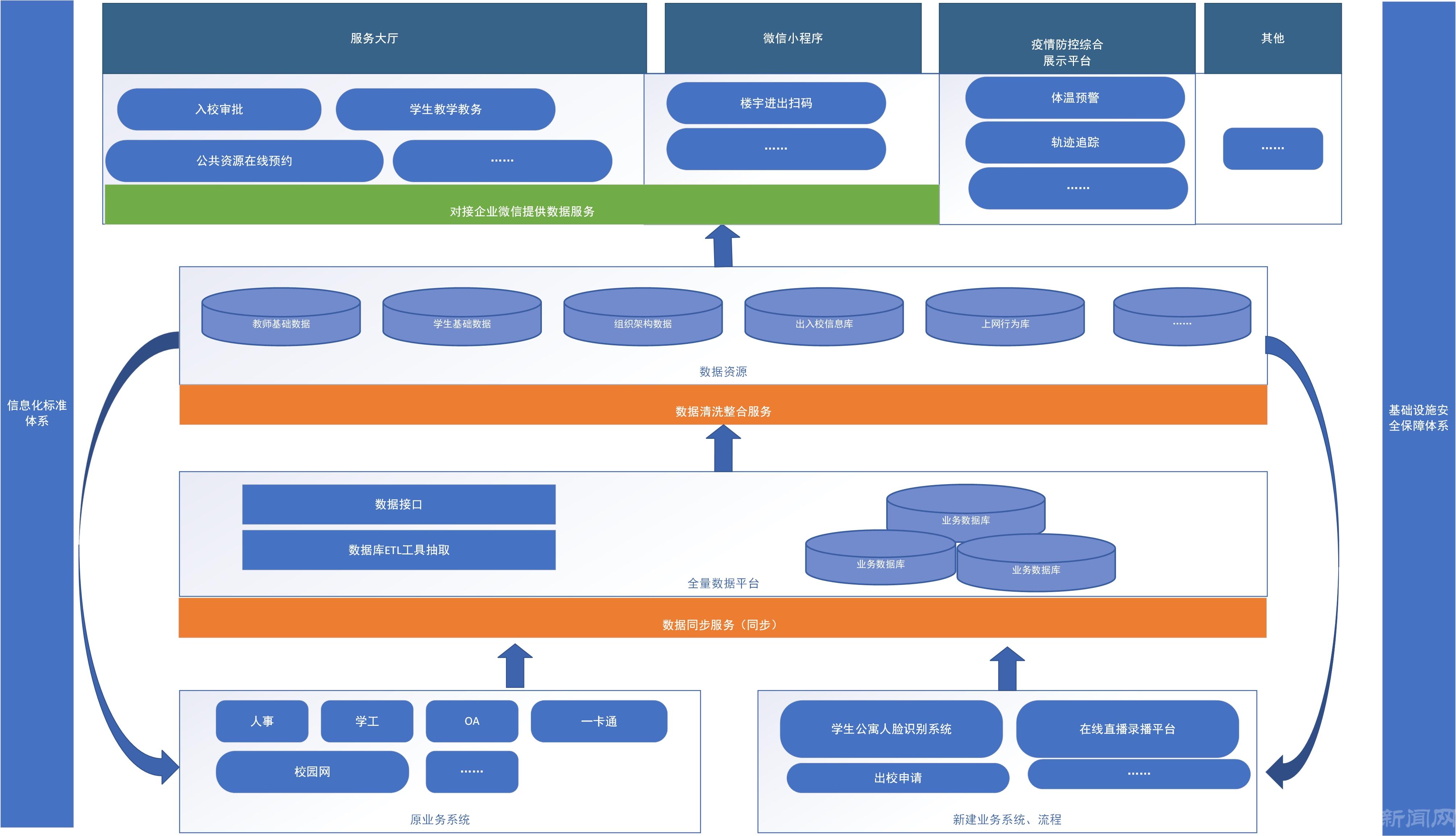
学校聚焦大数据育人和精准思政研发信息化工作平台,打通多部门管理服务育人数据,通过科学化的数据分析,为辅导员开展深度辅导提供有效数据支撑。案例基于学校数据中台,将大数据技术与教育领域相结合,为学校提供决策支持和优化服务,通过与教育实践深度融合,将分析结果转化为实际教学行动,为学生提供更好的学习体验和教育质量。

学校将以案例入选为契机,在数据功能、训练模型、预警算法、可视化设计等方面进一步发挥大数据作用,持续推进智慧校园建设,赋能教育数字化转型,继续建设市属高校数据赋能精准思政的样板工程。
编辑:左芳舟