信息学院针对2020级新生特点实施新生引航工程,扎实推进学风建设,着力打造“爱上晚自习”系列活动,共计开展5次专题活动,参与学生达2500余人次,取得良好育人实效。
完善制度建设,夯实管理基础——让“自习”有根据
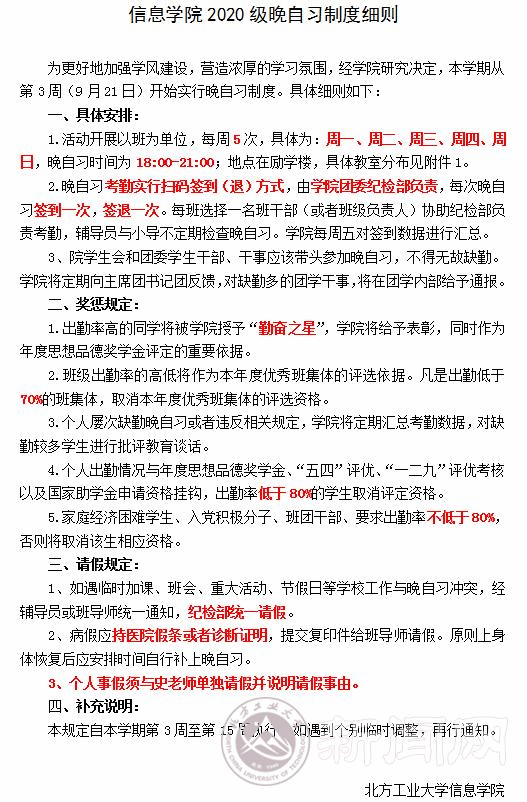
工欲善其事,必先利其器。信息学院在广泛征求师生意见,认真做好工作调研的基础上,从时间安排、请假流程、奖惩规定等方面修订完善晚自习制度,培养学生制度意识,促进朋辈帮扶,培育晚自习文化。

观影知校爱校,励志人生教育——让“生活”有感悟
学院利用周日晚自习时段,举办“爱上晚自习”观影活动,增强思想政治教育的感染力、吸引力和针对性。同学们通过观看《见证成长,启航未来》宣传片,深入理解工大校史校风校训,做到“知校、爱校、荣校”;通过观看励志影片《当幸福来敲门》,从“被迫聆听”变为“主动思考”,从“信”开始,正确开启大学之路。

学习学生手册,明确自由边界——让“自由”有规矩
不以规矩,不能成方圆。学院在晚自习期间组织开展《学生手册》集中学习及知识竞赛。同学们通过学习竞赛,真正做到“学规则、懂规则、守规则”,破除“懒散自由”,寻找大学生活的“真正自由”。

朋辈互助讲学,收获知识友谊——让“大学”有情谊
学院切实推进雁阵朋辈实训计划,培养学生集体意识,增强班级凝聚力,深入开展学风引领活动。班级通过串讲,营造浓厚班风学风;学习委员牵头、“学业小讲师”联动,以自习室为单位,组织期中串讲,提升同学们的自我教育、自我管理和自我服务能力;同学们通过听课,认识不足、查缺补漏,向优秀同学看齐。

学长传授经验,寻找优秀之道——让“未来”有指引
学院邀请17级保研至清华大学与中科院大学的学生以及优秀研究生代表为全体新生传授大学成长经验,帮助同学们尽快走出迷茫,明确奋斗目标,坚定学习信念,以实际行动开启大学求学之旅。

“爱上晚自习”作为信息学院新生引航工程助力学风建设的活动载体之一,根据学生不同阶段的成长规律和发展需求,为学生提供的学习活动服务,以更好地发挥学生主体作用,引导学生养成自主学习的习惯。同时,也为丰富和发展信息学院瀚学五航工程提供有力实践支撑。
编辑:杨乾振、左芳舟